一种位置自由的低功耗无线充电系统
05-08
随着智能手机的兴起与普及,人们对于手机的依赖程度越来越强。然而,受限于电池技术的制约,手机的充电频率随着功能的拓展也急剧减少,由原来的两三天一充下降到现在的一天一充甚至更少。无线充电技术的出现使得充电的过程更加方便,同时也解决了不同手机之间的兼容性问题。目前,主流的无线充电技术主要包括以下3类: 1)电磁感应:在两个设备中分别使用一只具有振荡电路特性的线圈组成一组收发线圈,在发送设备的线圈加上几兆赫兹的交变电流,那么接收设备的线圈上就会产生感应电动势,从而实现了电能的无线传输。目前,基于电磁感应的无线充电技术的传输功率为几瓦到几百瓦,传输距离小于1cm。
2)无线电波:根据电磁学原理可知,竖直导体棒内通过超高频的交流电,其周围就会形成电磁波,在特定的频率内,我们叫这本导体棒发射出了无线电波。如果把一个圆环形的线圈作为天线,放在无线电波的周期变化的磁场里,那么线圈里就会感应出相应的电流。基于无线电波的无线充电技术利用了电波能量可以通过天线发送和接收的原理,直接在整流电路中将电波的交流波形变换成直流后加以利用。基于无线电波的无线充电技术的传输功率小于100毫瓦,传输距离最高可以达到10米。
3)电磁共振方式:在两个共振频率相同的物体之间能有效的传输能量,而不同频率物体之间的相互作用较弱。根据这个原理,麻省理工学院的研究小组在灯泡试验中,用两个铜线圈作为电磁共振器。其中一个线圈连接在电源上作为发射器,另一个线圈连在灯泡上作为接收器。通电后,发射器能够以10MHz的频率振动,但它并不向外发射电磁波,而是在它的周围形成一个强大的非辐射磁场。这个非辐射磁场可以协调的与接收线圈进行能量传输。基于电磁共振的无线充电技术的传输功率能够达到几千瓦,传输距离可达数米。
本文采用TI的BQ500410A芯片来构成无线充电系统的TX端,RX端采用TI的BQ51013B。该方案使用3个发射线圈阵列来扩展位置自由,同时具有寄生金属检测(PMOD)和外来物体检测(FOD)的功能,确保了充电过程的安全性。
1原理介绍
1.1传输原理
基于电磁感应的无线充电技术与变压器相似,都是基于电磁感应原理实现的。经典的电磁学可以总结为一组著名的麦克斯韦方程组,即:

由上述麦克斯韦方程组可以看出,变化的电场会产生变化的磁场,变化的磁场也会产生变化的电场。如此反复,就形成了电磁场。以一个波长为界,在场源为中心的一个波长范围内,成为近场区,又称感应场;超出一个波长的范围成为远场区,又称辐射场。感应场内电磁场强度大,但是衰减快;相反,辐射场内电磁场强度小,但是衰减缓慢。
基于电磁感应的无线充电技术就是应用了这一原理。发射端利用逆变技术将电网整流过的直流电逆变成高频的交流电,因此发射线圈的周围就会产生交变的磁场。位于感应场的接收线圈由于电磁感应的作用产生感应电动势,再经过整流、整形后供负载使用。
1.2系统结构
一套完整的无线充电系统包括TX端和RX端两部分,其结构框图如图1所示。
无线充电的结构类似于一个空心变压器,能量传输通过线圈耦合的方式来实现。通常发射线圈及其驱动电路被安装在一个充电板内,接收线圈及其驱动电路则被嵌入到需充电的设备中,如智能手机等。能量传输的效率与线圈之间的距离、线圈对齐的程度、线圈方向、线圈材质、磁场屏蔽、阻抗匹配、发射频率及占空比等因素有关。其中,线圈之间的距离及对齐程度对传输效率有极大的影响。
为了减少电磁辐射,该无线充电系统还在收发两端线圈的背部各增加了一块铁氧体隔磁片,使得能量传输的区域被限制在了两块隔磁片之间,避免了无线充电系统工作时产生的辐射对智能手机或其它设备带来干扰。
1.3FOD和PMOD
外部物体检测(FOD)和寄生金属检测(PMOD)是本文设计方案的另一大特点。金属物体处在交流磁场中会产生涡流,因此处于安全考虑,需实时检测TX端和RX端之间是否存在外部物体及寄生金属。系统工作时,BQ500410A实时监测输入电压及输入电流并计算输入功率。同时,BQ51013B也会实时监测充电电压及充电电流,并将输出功率通过通信协议反馈给BQ50041A。BQ50041A可以通过电阻配置损耗阈值,如果输入功率与输出功率之间的差值大于此损耗阈值,则BQ50041A会报警并中止能量传输。
1.4低功耗
本文通过增加TI的MSP430低功耗MCU配合BQ500410A来实现系统的低功耗。为了实现低功耗,一种最直接的方法是无负载时直接关断电源使BQ50041A完全关机。但是这样做的话,包括充电状态、错误状态、操作模式及驱动引脚状态信息等将会完全丢失。增加MSP430后,BQ500410A可以周期性的关机来节节省功耗,其唤醒信号由MSP430来提供。同时,各种状态信息也由MSP430来保存,LED状态指示灯也由原先的BQ500410A驱动变为由MSP430来驱动。如此一来,虽然系统的复杂度及成本提高了,但是待机功耗由原先的300mW降低到90mW左右。
本文提出的无线充电系统解决了传统的单线圈方案充电区域小的问题,极大的提升了用户体验。因此,本文的方案具有更高的市场价值。此外,本文增加的低功耗电路能够将待机功耗从300mW降到90mW,能够更好的满足一些低功耗设备的需求。
2)无线电波:根据电磁学原理可知,竖直导体棒内通过超高频的交流电,其周围就会形成电磁波,在特定的频率内,我们叫这本导体棒发射出了无线电波。如果把一个圆环形的线圈作为天线,放在无线电波的周期变化的磁场里,那么线圈里就会感应出相应的电流。基于无线电波的无线充电技术利用了电波能量可以通过天线发送和接收的原理,直接在整流电路中将电波的交流波形变换成直流后加以利用。基于无线电波的无线充电技术的传输功率小于100毫瓦,传输距离最高可以达到10米。
3)电磁共振方式:在两个共振频率相同的物体之间能有效的传输能量,而不同频率物体之间的相互作用较弱。根据这个原理,麻省理工学院的研究小组在灯泡试验中,用两个铜线圈作为电磁共振器。其中一个线圈连接在电源上作为发射器,另一个线圈连在灯泡上作为接收器。通电后,发射器能够以10MHz的频率振动,但它并不向外发射电磁波,而是在它的周围形成一个强大的非辐射磁场。这个非辐射磁场可以协调的与接收线圈进行能量传输。基于电磁共振的无线充电技术的传输功率能够达到几千瓦,传输距离可达数米。
本文采用TI的BQ500410A芯片来构成无线充电系统的TX端,RX端采用TI的BQ51013B。该方案使用3个发射线圈阵列来扩展位置自由,同时具有寄生金属检测(PMOD)和外来物体检测(FOD)的功能,确保了充电过程的安全性。
1原理介绍
1.1传输原理
基于电磁感应的无线充电技术与变压器相似,都是基于电磁感应原理实现的。经典的电磁学可以总结为一组著名的麦克斯韦方程组,即:

由上述麦克斯韦方程组可以看出,变化的电场会产生变化的磁场,变化的磁场也会产生变化的电场。如此反复,就形成了电磁场。以一个波长为界,在场源为中心的一个波长范围内,成为近场区,又称感应场;超出一个波长的范围成为远场区,又称辐射场。感应场内电磁场强度大,但是衰减快;相反,辐射场内电磁场强度小,但是衰减缓慢。
基于电磁感应的无线充电技术就是应用了这一原理。发射端利用逆变技术将电网整流过的直流电逆变成高频的交流电,因此发射线圈的周围就会产生交变的磁场。位于感应场的接收线圈由于电磁感应的作用产生感应电动势,再经过整流、整形后供负载使用。
1.2系统结构
一套完整的无线充电系统包括TX端和RX端两部分,其结构框图如图1所示。
无线充电的结构类似于一个空心变压器,能量传输通过线圈耦合的方式来实现。通常发射线圈及其驱动电路被安装在一个充电板内,接收线圈及其驱动电路则被嵌入到需充电的设备中,如智能手机等。能量传输的效率与线圈之间的距离、线圈对齐的程度、线圈方向、线圈材质、磁场屏蔽、阻抗匹配、发射频率及占空比等因素有关。其中,线圈之间的距离及对齐程度对传输效率有极大的影响。

图1无线充电系统框图
本文采用3个发射线圈阵列来扩展充电区域,以便获得更好的充电效率及体验。BQ500410A以400ms的时间间隔依次使能3个发射线圈,同时使能相应的COMM反馈信号通路的模拟开关。BQ500410A会寻找最强的COMM反馈信号,然后驱动相应的发射线圈工作,以获得最好的线圈匹配。因此,在同一时刻只有一个发射线圈是工作的,其他两个发射线圈则处于待机状态。为了减少电磁辐射,该无线充电系统还在收发两端线圈的背部各增加了一块铁氧体隔磁片,使得能量传输的区域被限制在了两块隔磁片之间,避免了无线充电系统工作时产生的辐射对智能手机或其它设备带来干扰。
1.3FOD和PMOD
外部物体检测(FOD)和寄生金属检测(PMOD)是本文设计方案的另一大特点。金属物体处在交流磁场中会产生涡流,因此处于安全考虑,需实时检测TX端和RX端之间是否存在外部物体及寄生金属。系统工作时,BQ500410A实时监测输入电压及输入电流并计算输入功率。同时,BQ51013B也会实时监测充电电压及充电电流,并将输出功率通过通信协议反馈给BQ50041A。BQ50041A可以通过电阻配置损耗阈值,如果输入功率与输出功率之间的差值大于此损耗阈值,则BQ50041A会报警并中止能量传输。
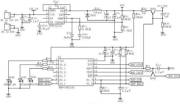
1.4低功耗
本文通过增加TI的MSP430低功耗MCU配合BQ500410A来实现系统的低功耗。为了实现低功耗,一种最直接的方法是无负载时直接关断电源使BQ50041A完全关机。但是这样做的话,包括充电状态、错误状态、操作模式及驱动引脚状态信息等将会完全丢失。增加MSP430后,BQ500410A可以周期性的关机来节节省功耗,其唤醒信号由MSP430来提供。同时,各种状态信息也由MSP430来保存,LED状态指示灯也由原先的BQ500410A驱动变为由MSP430来驱动。如此一来,虽然系统的复杂度及成本提高了,但是待机功耗由原先的300mW降低到90mW左右。

图2低功耗电路
2结束语本文提出的无线充电系统解决了传统的单线圈方案充电区域小的问题,极大的提升了用户体验。因此,本文的方案具有更高的市场价值。此外,本文增加的低功耗电路能够将待机功耗从300mW降到90mW,能够更好的满足一些低功耗设备的需求。
学习了
怎么没有微能量采集这种方式
相关文章:
- 求—低功耗无线接收方案(05-08)
- SX1212最新一代无线模块 低功耗、远距离(05-08)
- 低功耗蓝牙协议栈简介(05-08)
- wireless charging(移动设备无线充电技术)(05-08)
- 当前热门的无线充电技术,一睹为快(05-08)
- 无线充电入门讲解(05-08)
射频专业培训教程推荐











