CST MWS無法計算TDR from Time Signal
05-08
CST運算完之後要轉換特性阻抗曲線時
出現以下訊息
ERROR IN EVALUATING DEFINE FUNC
THE SPECIFIED PORT DOES NOT EXIST
就無法轉換,請問這是哪邊的問題? 我已經連續兩次出現這樣的現象
請指教謝謝


出現以下訊息
ERROR IN EVALUATING DEFINE FUNC
THE SPECIFIED PORT DOES NOT EXIST
就無法轉換,請問這是哪邊的問題? 我已經連續兩次出現這樣的現象
請指教謝謝
没有具体信息很难判断。模型的端口是如何设置的(端口号)?后处理的参数是如何设置的?
小编方便的话详细的描述自己的模型,设置,最好关键的地方有附图,让别人更好的理解你的问题,从而集思广益
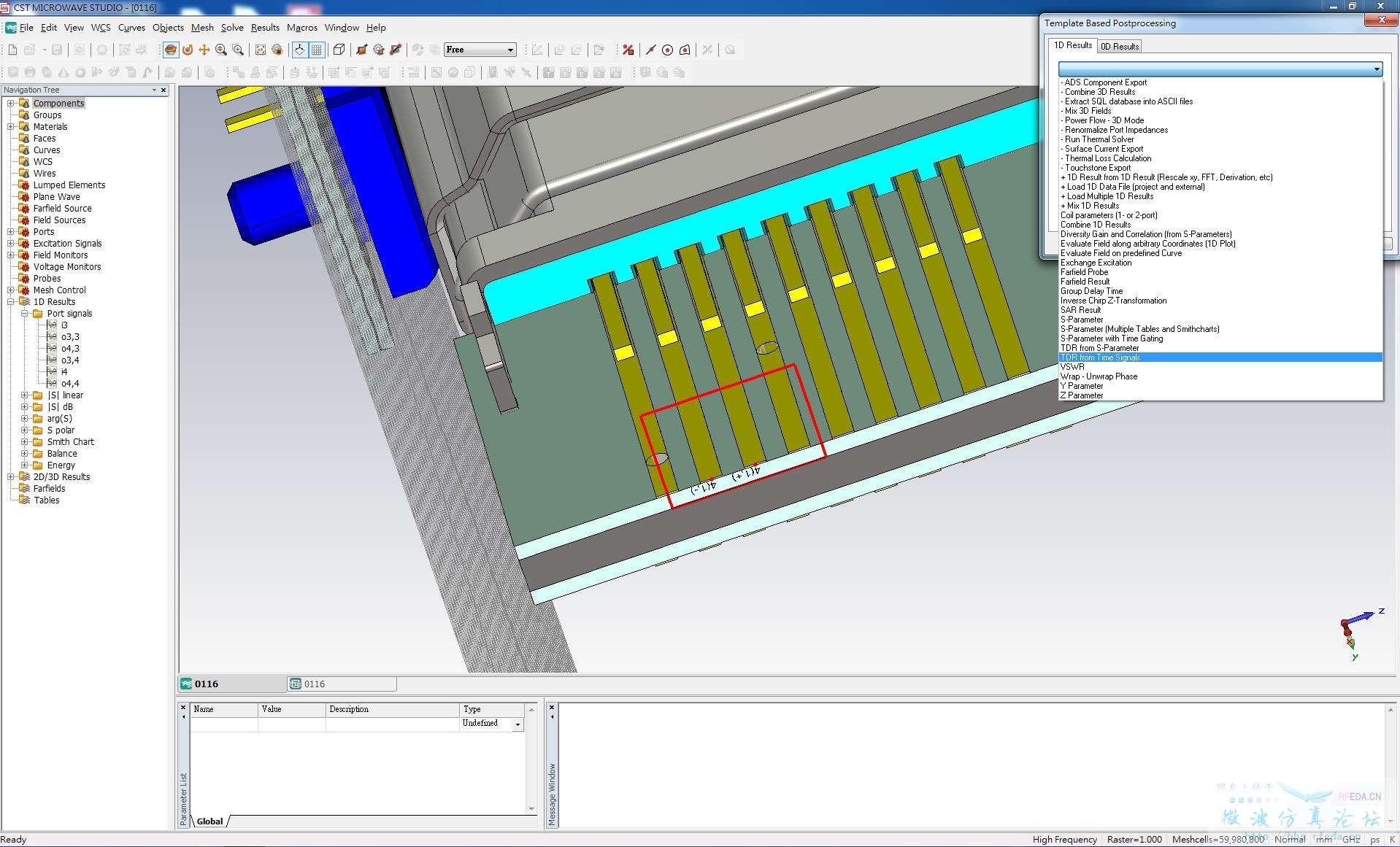
CST有運算完如圖(3),但是無法轉換為歐姆單位如圖(4)



Port的定義是否有問題,我從圖片上來看左右不對稱
port...一定左右要對稱嗎?
没太明白这是啥,不是出了结果么,还报错了?
无法转换成奥姆单位...
上一篇:请问Boundary Condition中Electric跟Conducting wall之差异
下一篇:CST MWS coupler (Planer,Microstrip,cpw) template之疑问
下一篇:CST MWS coupler (Planer,Microstrip,cpw) template之疑问
相关文章:
- 关于CST MWS wcs的坐标 (05-08)
- CST MWS仿真螺旋天线同轴溃电提示waveguide for port number 1 is too short (05-08)
- CST MWS仿真问题 (05-08)
- CST MWS中端口问题 (05-08)
- CST MWS仿真天线出现的远场计算问题 (05-08)
- CST MWS仿真问题请各位帮帮忙 (05-08)
射频专业培训教程推荐











