CST中某个object上的surface current如何体现?
05-08

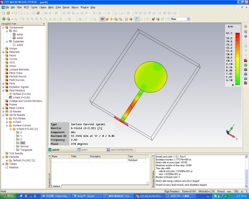
目标是得到如图所示的效果。
我在做的时候设置cutting plane的话整个平面都有颜色,看不清楚,如何得到只在object上的surface current?
可以的! 只要隱藏 hide掉不需要看的部分..
隱藏!
只留要看的部分

是這個意思嗎!?
相关文章:
- CST中的user defined怎么使用?(05-08)
- CST 软件的历史及版本更新(05-08)
- 求助CST CST MICROWAVE STUDIO 天线范例(05-08)
- CST使用中的问题(05-08)
- cst2006B下载(05-08)
- CST2006A里面能设PMC吗?(05-08)
射频专业培训教程推荐











