淘宝官方店     推荐课程     在线工具     联系方式     关于我们  
 
 

微波射频仿真设计   Ansoft Designer 中文培训教程   |   HFSS视频培训教程套装

 

Agilent ADS 视频培训教程   |   CST微波工作室视频教程   |   AWR Microwave Office

          首页 >> Ansoft Designer >> Ansoft Designer在线帮助文档


Ansoft Designer / Ansys Designer 在线帮助文档:


Nexxim Design Examples >
Nexxim RF Design Examples >
   Harmonic Balance Analysis Example >
       Open the Gilbert Cell Mixer Schematic           

Open the Gilbert Cell Mixer Schematic

Open the Gilbert Cell Mixer project in Designer from the Examples directory.

1. On the File menu, select Open Examples. The File Open window appears.

2. Open the RF_Circuit directory, then the Mixers directory, then select the file GilbertCellMixer.adsn. Click Open.

3. The schematic appears in the design window.

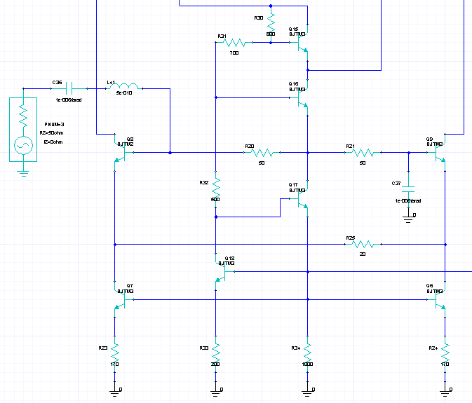
The core Gilbert Cell employs four NPN transistors. This is the portion of the schematic with the Gilbert cell. This block also shows two of the four input ports. Port1 includes a DC voltage source VSRC1 for all the transistors in the circuit. Port2 includes the two sinusoidal voltage signals VRF1 and VRF2.

 

Here is the VLO input section of the mixer. Port 3 includes the VLO sinusoidal voltage source.

 

 

This is the output section of the mixer.

The circuit has three input ports and one output port.

• Port 1 (PNUM=1) contains a 5V DC voltage source VSRC1 common to all the transistors.

• Port 2 (PNUM=2) contains two sinusoidal voltage sources, the RF inputs VRF1 and VRF2.

• Port 3 (PNUM=3) contains one sinusoidal voltage source, the local oscillator input VLO.

• Port 4 is the output port.




HFSS视频教学培训教程 ADS2011视频培训教程 CST微波工作室教程 Ansoft Designer 教程

                HFSS视频教程                                      ADS视频教程                               CST视频教程                           Ansoft Designer 中文教程


 

      Copyright © 2006 - 2013   微波EDA网, All Rights Reserved    业务联系:mweda@163.com