淘宝官方店     推荐课程     在线工具     联系方式     关于我们  
 
 

微波射频仿真设计   Ansoft Designer 中文培训教程   |   HFSS视频培训教程套装

 

Agilent ADS 视频培训教程   |   CST微波工作室视频教程   |   AWR Microwave Office

          首页 >> Ansoft Designer >> Ansoft Designer在线帮助文档


Ansoft Designer / Ansys Designer 在线帮助文档:


Nexxim Simulator >
Nexxim Model Library >
   Selecting Devices and Models in the Schematic Editor       


Selecting Devices and Models in the Schematic Editor

When you are creating a design in the Schematic Editor, you select component devices from the Components menu. Here is a brief review of the procedure.

1. Open Designer. From the File menu, select New to create a new Project. Highlight the project name (by default, Projectn), and rename it as desired.

2. Right-click on the project name, then select Insert>Insert Circuit Design. The Schematic Editor opens for you to create your design.

3. Click on the Components tab at the bottom of the Project window. The Components menu opens:

4. Click on the plus sign for a component category to display the available devices and models. For example, here is a portion of the expanded JFETs category:

5. To place a device in the schematic design, double-left-click the name of the device, then left-click in the Schematic Editor window. Place the component as desired, then double left-click to end the placement process.

6. An active device such as a JFET requires a device model to specify the fabrication parameters. Depending on the design, several devices can reference the same model, or each device may require a separate model.

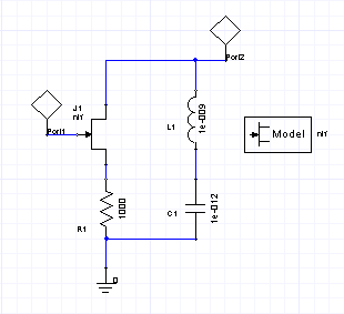
7. Here is a design using one level 1 JFET and the corresponding level 1 JFET model.

8. Double-left-click on the JFET device. The Properties window opens:

9. Make sure the Value radio button is selected. Enter a model name for the value of the MOD parameter. The model name connects this instance of the JFET to the corresponding JFET model. Press Return to delimit each entry and move down to the next parameter. For each parameter that is changed or set, the Override field at the right of the window is checked. Click OK when all instance parameters are set as desired.

10. Double left-click on the JFET model. Use the Properties window to assign the model name, using the same name as the one given for the JFET instance MOD parameter. In the example circuit above, the model name is “jfet1.” Click OK when all model parameters are set as desired.

11. Repeat steps 4 through 10 as many times as needed to place all components in the circuit and assign instance and model parameter values.




HFSS视频教学培训教程 ADS2011视频培训教程 CST微波工作室教程 Ansoft Designer 教程

                HFSS视频教程                                      ADS视频教程                               CST视频教程                           Ansoft Designer 中文教程


 

      Copyright © 2006 - 2013   微波EDA网, All Rights Reserved    业务联系:mweda@163.com